当前位置: 首页导航  >> 电碳协同  >> 碳盘查

碳盘查

碳盘查就是给企业或组织的碳排放进行一次全面的“碳体检和“碳家底”摸底。

它通过一套科学的方法,系统性地计算和核查一个组织在特定时间段内(通常是

一年)所有的温室气体排放量,并形成规范的报告。

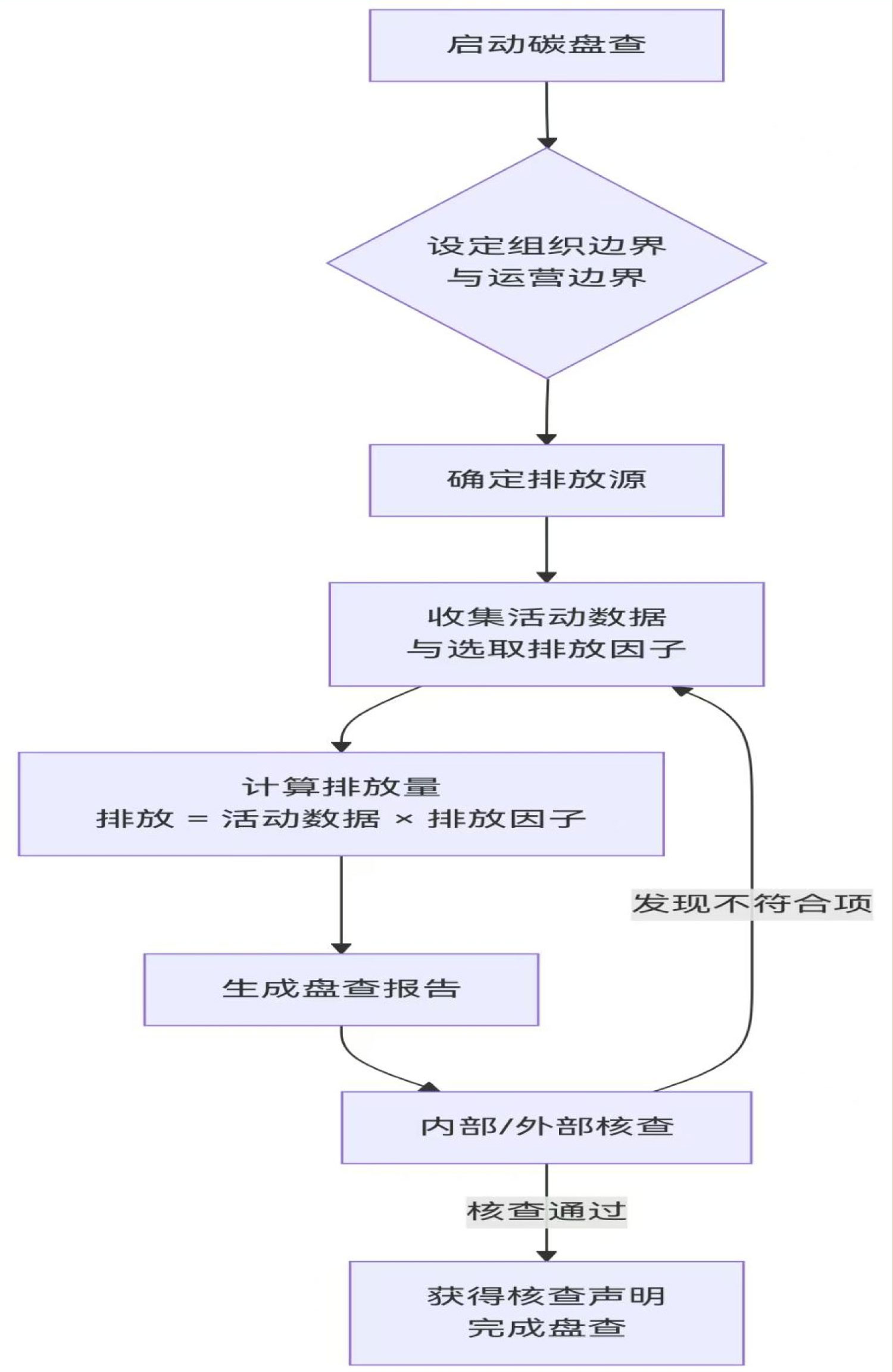
为了更直观地理解碳盘查的全过程,您可以参考以下流程图,它概括了从边界定

到报告与核查的核心步骤:


碳盘查
碳排査的核心步骤

1.设定边界


·组织边界:确定盘查的范围,是整个集团公司,还是某个子公司或工厂。通常采用股权比例法或控制权法来界定。

·运营边界将排放划分为三个“范围”,这是碳盘查中最核心的分类方法:

·范围一(直接排放)来自公司拥有或控制的排放源。例如:锅炉、熔炉、公司车辆燃烧燃料产生的排放;生产过程中的化学反应排放。

·范围二(间接排放)来自外购的电力、热力或蒸汽的生产所产生的排放。虽然物理排放发生在发电厂,但消耗这些能源的责任在于报告公司。

·范围三(其他间接排放)涵盖公司价值链中发生的所有其他间接排放。例如:员工出差、采购的原材料、上下游运输、废弃物处理等。范围三的排放量通常

最大,但也最难准确计算。


2.识别排放源与收集数据


·根据设定的边界,识别所有产生温室气体的活动。例如:用了多少度电(范围烧了多少天然气(范围一)、员工乘坐了多少次飞机(范围三)。

·活动数据收集这些活动的具体数据,如耗电量(kWh)、燃油消耗量(升或吨)、运输里程(公里)等。


3.计算排放量



·将收集到的“活动数据”乘以相应的“排放因子”即可得到碳排放量,

·计算公式排放量 =活动数据x排放因子

·排放因子指的是单位活动数据所对应的排放量。例如:燃烧1升柴油会产生约2.67kg二氧化碳。这些因子通常来自政府或权威机构发布的数据库。


4.报告与核查


·将计算过程、数据来源、假设和结果整理成一份规范的碳盘查报告。

·为确保报告的准确性和可信度,通常需要由独立的第三方机构进行核查,并出具核查声明。


碳盘查对企业具有至关重要的战略意义:


·应对政策法规要求:随着中国“双碳”目标的推进,国家和地方对重点排放企业的碳监管日益严格(如全国碳市场),碳盘查是合规的基础。

·摸清碳家底,支持减排决策:只有准确知道碳排放的来源和数量,才能制定出科学、有效的碳减排策略,识别节能降耗的重点环节。

·满足供应链与客户需求:许多知名企业(如苹果、特斯拉)要求其供应商提供碳足迹数据。没有碳盘查,可能失去订单。

·应对国际贸易壁垒:面对欧盟CBAM(碳边境调节机制)等绿色贸易壁垒,碳盘查是核算产品碳足迹、参与国际竞争的前提。

·提升品牌形象与ESG表现:主动披露碳排放和减排行动,有助于塑造负责任的品牌形象,吸引绿色投资,获得更高的ESG评级。

·挖掘碳资产价值:准确的碳盘查是参与碳交易、开发CCER等项目的基础,能将碳负债”转化为“碳资产”


碳盘查的主要标准:全球和国内都有广泛认可的碳盘查标准,为企业提供方法论指导:

·国际标准GHG Protocol(温室气体核算体系),是最权威、应用最广的标准

·国际标准IS0 14064系列标准,与GHG Protocol原则兼容。

·中国标准国家发改委发布的 《企业温室气体排放核算方法与报告指南》系列是针对不同行业的国内强制或指导标准。


碳盘查是企业碳管理的第一步,也是所有后续碳减排、碳交易、碳中和行动的基石。它让无形的碳排放变得可测量、可报告、可核査,从而为企业的绿色低碳转型提供了科学的数据支撑和决策依据。


碳排査的核心步骤